As a student at ID I was recruited by an electricity policy think-tank. Founded by Bob Galvin, the mission was to revolutionize the electricity system, just as he had with the telecom industry. From this starting point, I helped the organization evolve its focus and reframe their mission to create the industry’s first rating system for the electric grid. We involved a diverse set of electricity stakeholders from across the country in a co-creation process that defined meaningful criteria, created a common language, and built consensus across the industry. After this milestone, we created an education component for the system to make it teachable and commercial. In Q4 of 2014, PEER, as the system came to be known, was purchased by the United States Green Building Council, the originators of LEED.
The City of Chicago is merging the Department of Business Affairs and Licensing and the Department of Consumer Affairs. Hoping to use this reorganization as an opportunity for change, my team collaborated with the City to observe inspectors from both departments to identify pain points and best practices within their inspection processes. After a series of drive-alongs and interviews, it became clear that the major issues for both departments stemmed from the flow of information from the City to the inspectors and the inspectors to the local business owners. We designed a framework that illustrated the current dissemination of information and used this map to illuminate opportunities for improvement.
The topic of bottled water has become an increasingly inflammatory issue. What was once considered a healthy alternative to soft drinks has become synonymous with pollution and indulgence. My team and I explored how these changing viewpoints could potentially affect the sales of bottled water. Looking at the evolving image of bottled water over the last three decades and the motivations behind various user groups, we were able to isolate the segment of the population that was most at risk for discontinuing use of the product. This on-going project has graduated into the second phase where we are currently designing new offerings that would address the needs of these users.
Kodak was attempting to open up new opportunities for a segment of the population that takes a great deal of photos, mothers. After conducting in-home interviews to see how moms were taking and organizing their photos, we learned they were taking more photos than ever, but printing less. We defined an opportunity for Kodak to leverage the journaling process of instant sharing via social media into organizing and printing photo books.
Working directly with the City of Chicago Mayor’s Office, we performed secondary research and interviewed and observed front line employees, commissioners, and senior city management to understand the culture, the communication channels, and the challenges and assets that affected their work. We then developed a staged rollout of new tools and programs to capture employee ideas to improve and streamline these systems.
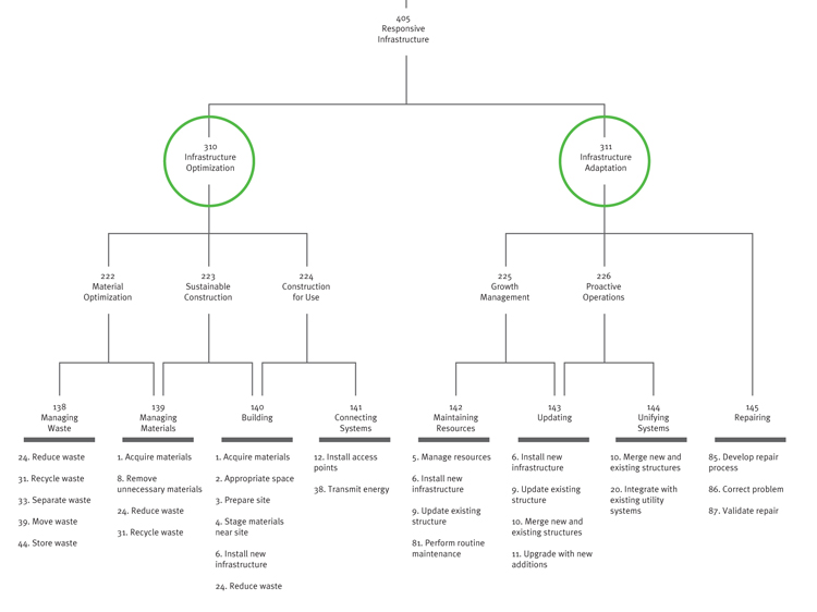
The purpose of this project was to create a vision for the city of Chicago over the next 100 years. The specific focus of my team was infrastructure in terms of energy, water, waste and information. The challenges this project presented were scope, areas of expertise that we were not familiar with, and the uncertainty of prognosticating what technology would look like in the future. We began with a great deal of research on preexisting infrastructures, large-scale public works projects of the past, emerging technologies, demographic trends, and climate change. Using structured planning methods, we were able to recognize patterns in the information we found and discover opportunities for design improvement. The most radical solution we devised was a method to unify all of the city’s utilities into a shared system. Pictured above is an example of the utility corridors we designed to be easily accessible for repairs and adaptable to evolving technologies. To see the entire project, please visit the Chicago: Vision for the Future online report.
Danszloop Chicago is a small dance company that was having difficulty defining their identity. After attending several board meetings and interviewing the entire company, we were able to articulate several of the areas that were preventing them from reconciling their practices with their creative vision. For example, Danszloop wanted to be a larger figure in the Chicago arts community, but had become isolated from other companies and even their own audience. By helping them develop an Internet presence, Danszloop was able to nurture this relationship. They scored a quick win soon after the creation of an e-newsletter that lead to an invitation for Danszloop to participate in the Bucktown Arts Festival. This experience has inspired them to reach out to artists outside the dance world and opportunities beyond the city of Chicago.
This project is intended for the prospective White House Innovation Lab. Our charge was the simple task of restoring the United States’ place as the world leader in economic expansion and innovation. With such a daunting task, we spent a great deal of time at the beginning framing the problem. We discovered that while the United States wants to promote new businesses and entrepreneurship, most of the policies in place were either difficult to navigate or were completely counterproductive. We defined initiatives on the federal, state, and local levels based on cluster economics that would make the U.S. the easiest place in the world to start a business.
Tattoos can be a risky proposition because the decision to get on can be made in under minute while the results last a lifetime. Take “Lauren,” for example. She decided to get tattooed when she and, sadly, the artist were very young. And while the predictable results may seem humorous, this unfortunate tattoo was actually a source of real pain and anguish for Lauren as she matured and had to face this permanent testimony to youthful folly everyday in the mirror. As designers, we wanted to capture the emotions that Lauren went through as she embarked on the journey to redeem this unsightly tattoo from amateurish eyesore to the work of art she had always wanted. We achieved this through the use of a familiar metaphor that was rife with regret and hope that we can all relate to: the failed relationship. As we transitioned into devising new offerings for the tattoo industry, the framing of Lauren’s experience worked to elicit real empathy for the users.